Conceptualized an app for personalized diet management, tailored to medical conditions and ethnic preferences.
Healink is an application designed and developed to assist users in managing their health by addressing their dietary habits, taking into account medical conditions and ethnicity preferences.
β
How might we help our users stay healthy by creating personalized diet plans that are easy to follow, considering different health conditions and cultural choices?

An app for personalized diet management. This user-centric application includes expert nutritionist advice, medication reminders, and a variety of healthy recipes based on personal preferences and health conditions. By combining these features, the app aims to empower users to make informed, healthy choices tailored to their health conditions, taste and ethnic preferences.
β
π¬ Research & Synthesis Β
ποΈ Architecture & UX Design Β
π¨ Branding & UI Design Β
π» Prototyping & Testing
β
We've identified a gap in the market for apps that specifically cater to dietary restrictions arising from various medical conditions. Currently, there's a lack of options that allow users to filter dietary plans based on multiple medical issues and taste preferences. We aim to address this gap with Healink.
β
Our research incorporated both quantitative and qualitative methods. We interviewed five candidates, conducted surveys, and analyzed competitors to gauge strengths and weaknesses.
β
β
β
β
After studying the data, We simplified the key findings, beginning with an empathy map. Formed through interviews, surveys, and observations, the empathy map offered insights into future users' experiences with Healink.
β

β
β
Understanding the needs and goals of the target audience, We created a vivid and relatable user persona for Healink. This persona was shaped using research findings and interview quotes.
β
.png)
β
β
These research findings played a crucial role in shaping the problem statement. Using a feature prioritization matrix, we identified key functions and features for our app.


β
β
To solve the identified issues, We proposed the following solutions:

β
β
β
In developing the Healink app, We focused on aligning business objectives with user goals. Guided by How Might We statements, We crafted key architectural plans to ensure a user-centric approach. These statements, tailored to our target audience, address user tasks and potential technology integration.
β
β
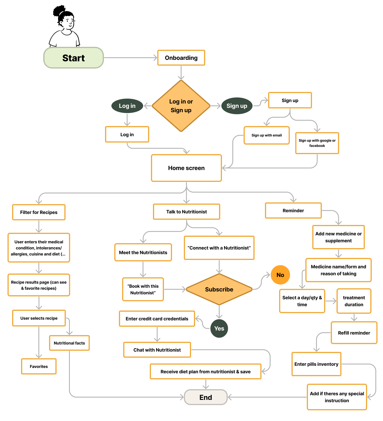
With the feature prioritization matrix in mind, we crafted the userflow, guided by an information architecture developed through card sorting & site mapping.
β

β
β
β
After researching and analyzing design patterns that fit the information architecture, business goals, and user needs, We sketched solutions. Using rapid prototyping to advance thoughts and ideas, We focused mainly on meeting the How Might We in an iterative process. Making sure We met both WCAG 2.0 Guidelines, from rough sketches to wire framing solutions using Figma.
β

β
β
β
.png)
β
β
β
After the high-fidelity prototype was finalized, a Usability Test Guide was written and proposed. Participants from different walks of life were then recruited to take part in a Zoom virtual usability test.
β
Five usability tests using the hi-fidelity prototype of the Healink App were conducted.
The test goals included the following:
β
βStraight forward, very simple and no need for feedback. It all looked very good and easy to navigate through.." - Participant on Onboarding
β
β
"After adding fav. recipes, Can't find the saving recipes in the home page. Suggestion: It is better to have more obvious spot for checking my fav. recipes in the main pages or somewhere." - Participant on Find Recipes
β
β
"Spent some times on the first page trying to search. Filter option had to be pointed out. Suggestion: maybe adding a mini tutorial or pop-ups to guide first time users or make filter more visible." - Participant on Find Recipes
β
βAll users seemed to be very excited by the new app and its functions the majority were impressed by its linearity and ease to use. Most of the problems arose in the βFind recipesβ feature. The βFind Recipesβ was not big enough, filters were not visible, and some pages didnβt properly navigate back.
β

β
β

β
Through usability tests, we addressed issues and iterated on the app until users were completely satisfied. The result? A high-fidelity prototype for Healink that meets user expectations.
Future Focus: User-Driven Enhancements
In response to valuable user input, our app's future will see the implementation of features directly suggested by our community. Anticipate exciting additions such as Mental Health and Motivational Quotes, aligning with our commitment to user satisfaction and well-being.
Conclusion: Building a Better Healink Together
We fine-tuned Healink through user tests, resulting in a top-notch prototype. Users emphasized health priorities, guiding us to integrate features like medication reminders. Now, we're excited to add Mental Health and Motivational Quotes, shaping Healink's user-centered future.
β
β